ΟΙ ΑΝΘΡΩΠΟΙ ΜΑΣ

ΟΙ ΑΝΘΡΩΠΟΙ ΜΑΣ

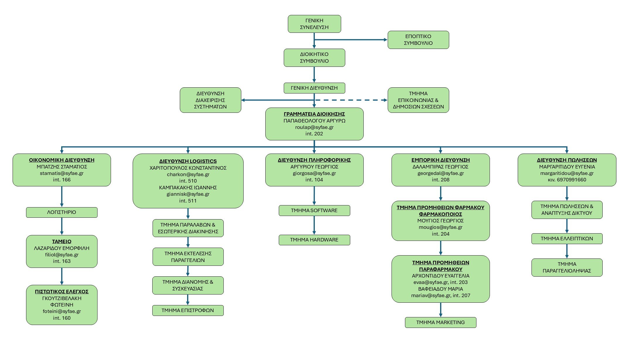
ΓΕΝΙΚΗ ΔΙΕΥΘΥΝΣΗ

ΣΤΑΥΡΟΣ ΤΖΩΙΔΗΣ

ΓΡΑΜΜΑΤΕΙΑ ΔΙΟΙΚΗΣΗΣ/Δ.Σ

ΠΑΠΑΘΕΟΛΟΓΟΥ ΑΡΓΥΡΩ

ΕΜΠΟΡΙΚΗ ΔΙΕΥΘΥΝΣΗ

ΔΑΛΑΜΠΙΡΑΣ ΓΕΩΡΓΙΟΣ

ΟΙΚΟΝΟΜΙΚΗ ΔΙΕΥΘΥΝΣΗ

ΜΠΑΤΖΗΣ ΣΤΑΜΑΤΙΟΣ

ΤΜΗΜΑ ΠΡΟΜΗΘΕΙΩΝ

ΑΡΧΟΝΤΙΔΟΥ ΕΥΑΓΓΕΛΙΑ

ΒΑΦΕΙΑΔΟΥ ΜΑΡΙΑ

ΜΟΥΓΙΟΣ ΓΕΩΡΓΙΟΣ

ΔΙΕΥΘΥΝΣΗ LOGISTICS

ΧΑΡΙΤΟΠΟΥΛΟΣ ΚΩΝΣΤΑΝΤΙΝΟΣ

ΚΑΜΠΑΚΑΚΗΣ ΙΩΑΝΝΗΣ

ΤΜΗΜΑ ΠΩΛΗΣΕΩΝ

ΜΑΡΓΑΡΙΤΙΔΟΥ ΕΥΓΕΝΙΑ



ΤΜΗΜΑ ΠΑΡΑΓΓΕΛΙΟΛΗΠΤΩΝ

ΧΡΥΣΟΧΟΙΔΗΣ ΚΟΜΝΗΝΟΣ

ΤΜΗΜΑ ΔΙΑΝΟΜΗΣ/ΣΥΣΚΕΥΑΣΙΑΣ

ΛΑΜΠΡΑΚΗΣ ΙΩΑΝΝΗΣ

ΜΗΧΑΝΟΓΡΑΦΗΣΗ

ΑΡΓΥΡΙΟΥ ΓΕΩΡΓΙΟΣ

ΠΑΠΑΔΟΠΟΥΛΟΣ ΝΙΚΟΛΑΟΣ

ΤΜΗΜΑ ΠΟΙΟΤΗΤΑΣ & ΕΛΕΓΧΟΥ

ΔΑΛΑΜΠΙΡΑΣ ΓΕΩΡΓΙΟΣ

ΟΡΓΑΝΟΓΡΑΜΜΑ

Ακολουθήστε μας στα Social Media

Skip to content